作者:武学峰、于思静
酒说刚刚获悉,历经了6月份的市场平静后,茅台再出重拳治理市场,又有32家经销商相继被查实违规!刚刚,茅台集团下发文件,对违约经销商进行了严厉的处罚,以下为具体细节(有图有真相):






1
处罚原因
1、人员素质方面:从业人员对茅台企业文化、产品特点不了解;无学习培训记录或过于敷衍
2、日常管理方面:日常基础管理不达标,档案管理不健全或缺失,未健全客户档案或拜访记录未及时更新
3、日常销售方面:日常销售纪录、月度销售计划表、产品陈列混乱或指令性产品不齐,未健全或建立进销存台账记录,并无法说明部分货物流向
4、客户服务方面:未向客户提供信誉保真承诺、未使用专卖店前台系统、未制定客户开发维护计划,未提供品评服务
5、其他:未经公司同意情况下擅自变更法人;基础管理长时间过差,省区要求整改但始终未重视未进行整改
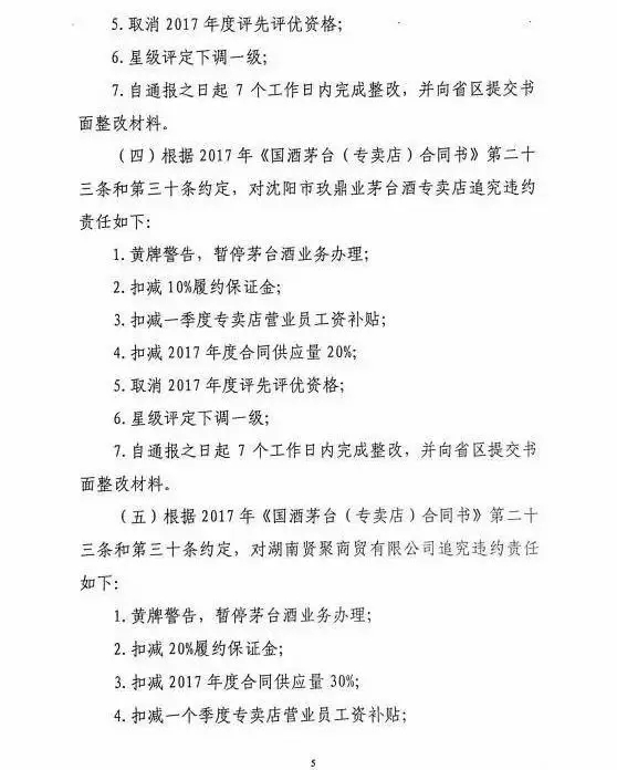
2
处罚方式
茅台方面视不同情况给予了不同程度的处罚,其中包括:
-
通报批评;
-
完成整改、提供整改材料;
-
扣除营业员工资补贴;
-
黄牌警告,暂停业务;
-
扣减部分履约保证金;
-
扣减部分2017年度合同供应量;
-
星级评定下调一级等
酒说点评:
1、核心的价格并非本次茅台处罚的原因,许多酒商因为对茅台文化不了解,或者客户档案不全而躺枪,由此可见茅台对于推动经销商转型,推动酒商从“坐商”到“行商”,开始精细化市场管理的决心与勇气!
2.之前一直说过:一旦茅台沉下去,就像老虎长翅膀,茅台的下沉并非简单的产品下延,更关键的是要渠道层面的精耕细作,推动营销的转型,这样的茅台才更加可怕,更加坚固!
3、值得关注的是,今年茅台公开处罚经销商的频次明显多了起来,随着市场茅台酒的量价齐升与火爆,相应市场上的一些问题也多了起来,雷霆手段,菩萨心肠,越是关键时刻,越要保持必要的清醒,在小编看来,现在的茅台似乎比以往更加谨慎,这一点值得称道!
关于又一次重拳出击,处罚经销商,你怎么看?
监制:武学峰
编辑:陶璐珅 于思静
声明:
①酒说践行诚信真实原则,绝不刷阅读数!
②酒说原创文章未经明确书面授权许可,谢绝任何个人或公众号转载和摘编!否则,酒说有权追究法律责任。