盈盈一杯白酒
清亮透明
醇香四溢
美酒入喉
或清冽
或绵甜
或醇厚
……

明明是同一杯白酒,却因为地理条件、文化传承、酿造工艺、原料选择等的不同,在各个地方都酿出了不同的风格,色、香、味具是不同,这就催生了白酒香型的诞生……
白酒香型诞生
众所周知,在上世纪七十年代以前,白酒还没有香型一说。香型之所以产生,是因为白酒特色、风格太过丰富,在1979年第三届全国白酒评酒会上,首次提出用香型来区分各个地方特色白酒的差异,将香气、口感各有特色的酒就其差异性划分,这才产生了白酒香型之说。

白酒香型之分
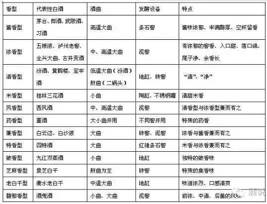
自从白酒开始以香型划分,最开始是按照酱香型、清香型、浓香型、米香型和其他香型划分的,随后又从其他香型里独立出了兼香型、凤香型、豉香型、特香型、芝麻香型、云南小曲清香型、董香型(药香型)以及老白干香型。

而各种香型又分别有其代表性的产品,详细看上图,这里小编就不赘述了,今天,小编想和大家聊聊的就是香飘燕赵大地的老白干香型。
1900年
——老白干香型的传承
老白干香型的代表性品牌衡水老白干历史悠久,其酒的酿造历史源远流长。据文字记载可追溯到汉代,知名天下于唐代,正式定名于明代,明代衡水酒有“隔墙三家醉,开坛十里香”之誉。衡水酒的酿造生产1900年基本上没有间断。

醇厚
——老白干香型与清香型的区别
老白干香型于2004年正式列入中国白酒的第十一大香型,与清香型比较接近。不过,它闻起来香气很清雅,清香之余还带有一些浓香型白酒的香气。它口感浓郁,与清香型白酒相比,老白干香型白酒更醇厚、香味更大,入口以后还有回甜和回香。老白干香型的特点总结起来就是,香气清雅,自然协调,绵柔醇调,回味悠长。
衡水老白干集团生产技术处副处长吕浩说,“衡水老白干酒在香味成分、风格特点和工艺操作上与清香型和凤型酒有明显区别。它具备了典型的风格、独特的工艺,应从清香型酒中分出来,恢复老白干酒的历史地位和传统工艺,使之自成一体。”

(附白酒各香型之间的关系图一张)
王元太高级工程师称,衡水老白干酒清香纯正,醇厚柔和甘爽;酒体丰满,醇厚爽口有余香,特别是兑制低度酒不显寡淡,与清香型有区别。
衡水老白干
——老白干香型代表
香型代表酒是同一香型中质量好、生产规模大、品牌知名度高的产品,是其他同类香型酒厂对标的标杆,而老白干香型的代表酒就是——衡水老白干。
衡水老白干酒以优质高粱为原料,纯小麦曲为糖化发酵剂,采用传统的老五甑工艺和两排清工艺,地缸发酵,精心酿制而成。她以其独特的生产工艺造就了芳香秀雅、醇厚丰柔、甘冽爽净、回味悠长的典型风格。

↓↓↓更多产品,皆在阅读原文!