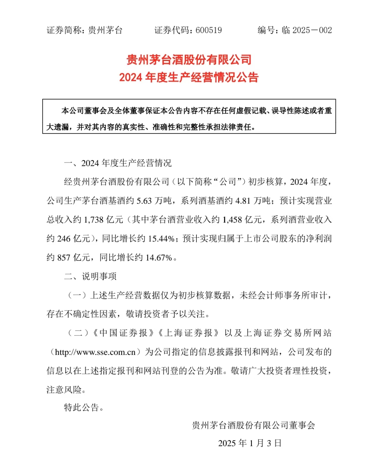
1月2日,贵州茅台发布最新公告称,经公司初步核算,2024年度,公司生产茅台酒基酒约5.63万吨,系列酒基酒约4.81万吨;预计实现营业总收入约1738亿元,同比增长约15.44%;具体来看,茅台酒营业收入约1458亿元,系列酒营业收入约246亿元;预计实现归属于上市公司股东的净利润约857亿元,同比增长约14.67%。

茅台酒营业收入约1458亿元,系列酒营业收入约246亿元;预计实现归属于上市公司股东的净利润约857亿元,同比增长约14.67%。
1月2日,贵州茅台发布最新公告称,经公司初步核算,2024年度,公司生产茅台酒基酒约5.63万吨,系列酒基酒约4.81万吨;预计实现营业总收入约1738亿元,同比增长约15.44%;具体来看,茅台酒营业收入约1458亿元,系列酒营业收入约246亿元;预计实现归属于上市公司股东的净利润约857亿元,同比增长约14.67%。
