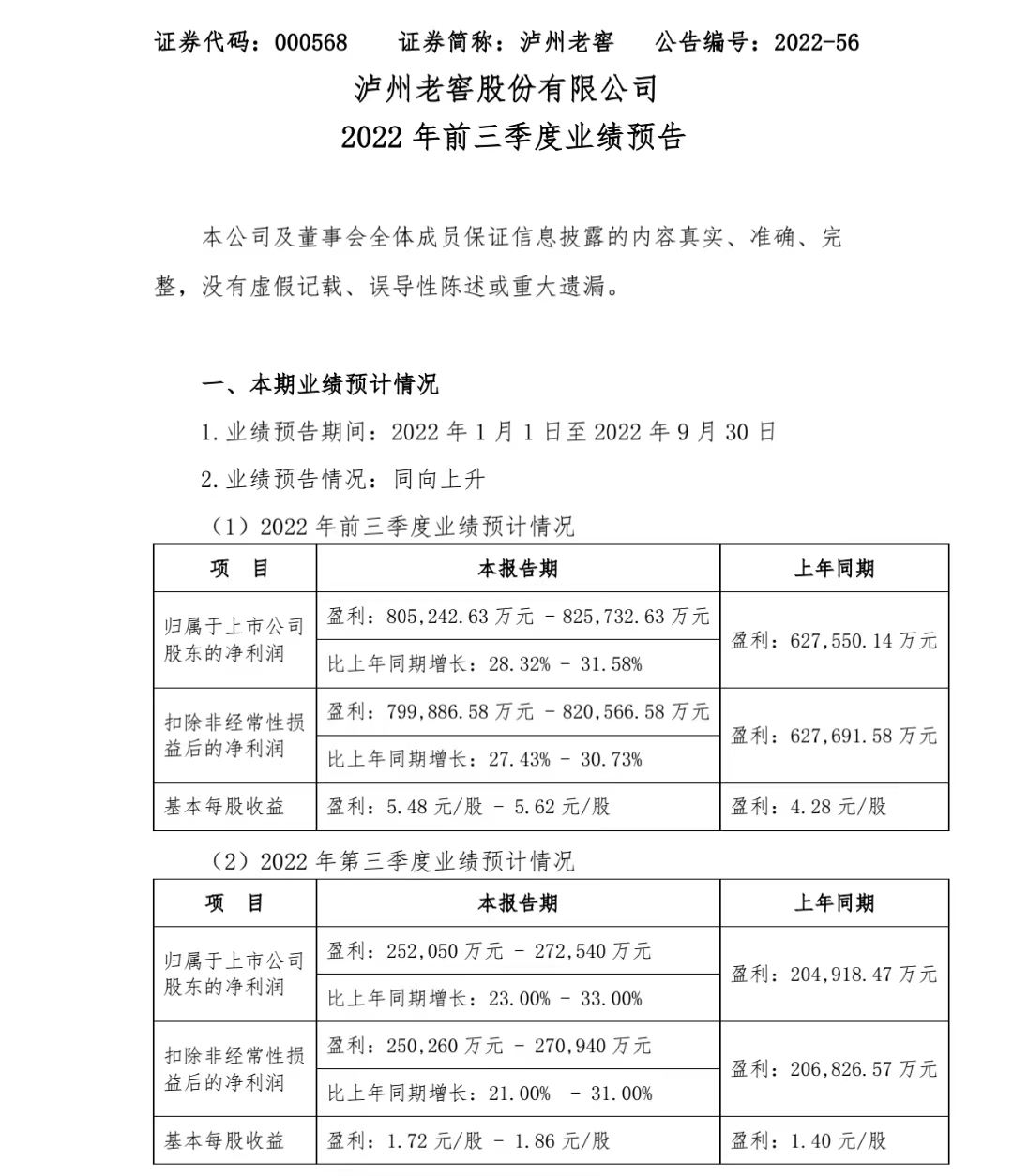
10月14日晚间,泸州老窖发布2022 年前三季度业绩预告。报告期内,公司预计实现净利润80.52亿元-82.57亿元,同比增长28.32%-31.58%左右。
其中第三季度预计实现净利润25.21亿元-27.25亿元,同比增长23%-33%左右。

泸州老窖表示,本期归属母公司净利润较同期实现增长主要系公司核心产品销售收入增长影响所致。
10月14日晚间,泸州老窖发布2022 年前三季度业绩预告。报告期内,公司预计实现净利润80.52亿元-82.57亿元,同比增长28.32%-31.58%左右。
其中第三季度预计实现净利润25.21亿元-27.25亿元,同比增长23%-33%左右。

泸州老窖表示,本期归属母公司净利润较同期实现增长主要系公司核心产品销售收入增长影响所致。