今天(5月15日),酒说记者在网上看到两则五粮液股份公司的公告,一则是“宜宾五粮液股份有限公司关于非公开发行股票获中国证监会核准批复的公告”,另一则是“ 关于实施2016年度利润分配方案后调整非公开发行股票 发行价格和发行数量的公告 ”。



上述两则公告的核心内容有两点:
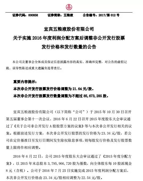
1、 本次非公开发行股票发行价格调整为21.64元/股。
2、 本次非公开发行股票发行数量调整为不超过85,673,285股。
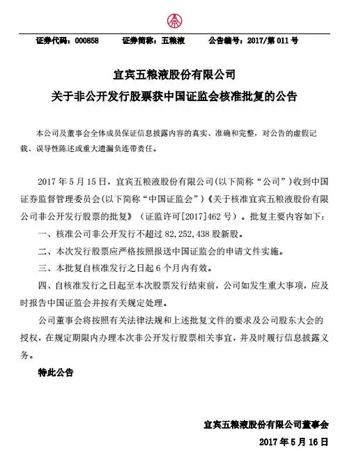
公告指出,五粮液公司在2017年5月15日收到中国证券监督管理委员会《关于核准宜宾五粮液股份有限公司非公开发行股票的批复》。根据公司本次非公开发行 A 股股票的方案,本次非公开发行价格为22.54元/股,发行股份数量不超过82,252,438股。
2017年3月28日,公司召开第五届董事会第二十五次会议,审议通过了《2016年度利润分配方案》,以2016年末总股本3,795,966,720股为基数,向全体股东每10股派现金9元(含税)。该方案于2017年4月21日经公司2016年度股东大会审议通过。
公司于2017年5月12日实施完成2016年度利润分配方案后,本次非公开发行价格调整为21.64元/股,本次非公开发行的股票数量调整为不超过85,673,285股。
酒说认为:
第一,股权改革只是第一步,核心是管理层的经营能力。当前,五粮液迎来新的领导班子,在白酒大王的品牌实力和市场基础之上,五粮液依托自身的巨大体量,重塑专卖店体系、适时有效地提价,不断积蓄力量中的五粮液在2017年通过一系列行之有效的调整和市场策略,实现大变革、大冲刺指日可待,正如早前有业内人士所说的那样,五粮液正在进入“曙光时代”。
第二,混改会逐渐成为行业内大型国企的必由之路,因为国有企业的混改不仅解放了企业的生产力,也极大地释放了员工活力和市场威力。继员工持股之后,五粮液未来将经营管理团队和优质经销商纳入同一个体系内,提高员工积极性与凝聚力,引进优秀经销商,巩固销售渠道,完善公司治理结构。
与此同时要注意的是,混改落地在助力企业实现快速发展的同时,要懂得为国为民,懂得回报社会,回报员工,各方面都要有稳定提升的态势,这样企业发展才能持久,走向更大的辉煌。
附:五粮液公司非公开发行股票历程
五粮液股份公司在2015年10月30日召开第五届董事会第十一次会议、2016年6月22日召开2015年度股东大会审议通过了《关于公司非公开发行A股股票方案的议案》等与本次非公开发行相关的议案。
根据前述发行方案,本次非公开发行股票的发行价格最初为23.34元/股,若公司在定价基准日至发行日期间发生除权除息事项,则每股发行价格及发行股票数量上限将作相应调整。
2016年6月22日,公司2015年度股东大会审议通过了《2015年度分配方案》,以2015年末总股本3,795,966,720股为基数,向全体股东每10股派现金8元(含税)。公司于2016年7月25日实施完成2015年度利润分配方案后,非公开发行价格由23.34元/股相应调整为22.54元/股。
2017年5月15日收到中国证券监督管理委员会《关于核准宜宾五粮液股份有限公司非公开发行股票的批复》(证监许可[2017]462号)。根据公司本次非公开发行 A 股股票的方案,本次非公开发行价格为22.54元/股,发行股份数量不超过 82,252,438股。
2017年3月28日,公司召开第五届董事会第二十五次会议,审议通过了《2016年度利润分配方案》,以2016年末总股本3,795,966,720股为基数,向全体股东每10股派现金9元(含税)。该方案于2017年4月21日经公司2016年度股东大会审议通过。
2017年5月12日实施完成2016年度利润分配方案后,最终非公开发行价格调整为21.64元/股,本次非公开发行的股票数量调整为不超过85,673,285股。
(点击图片查看详细资料)