正值2017年五一小长假,到处都是繁花似锦,绿荫如海,可就是有那么一部分经销商违规销售而被上游厂家处罚,你说郁闷不?何必呢?
昨日酒说记者收到茅台酱香酒公司发来的一份文件,内容是对部分茅台王子酒经销商违约行为的处理通报。


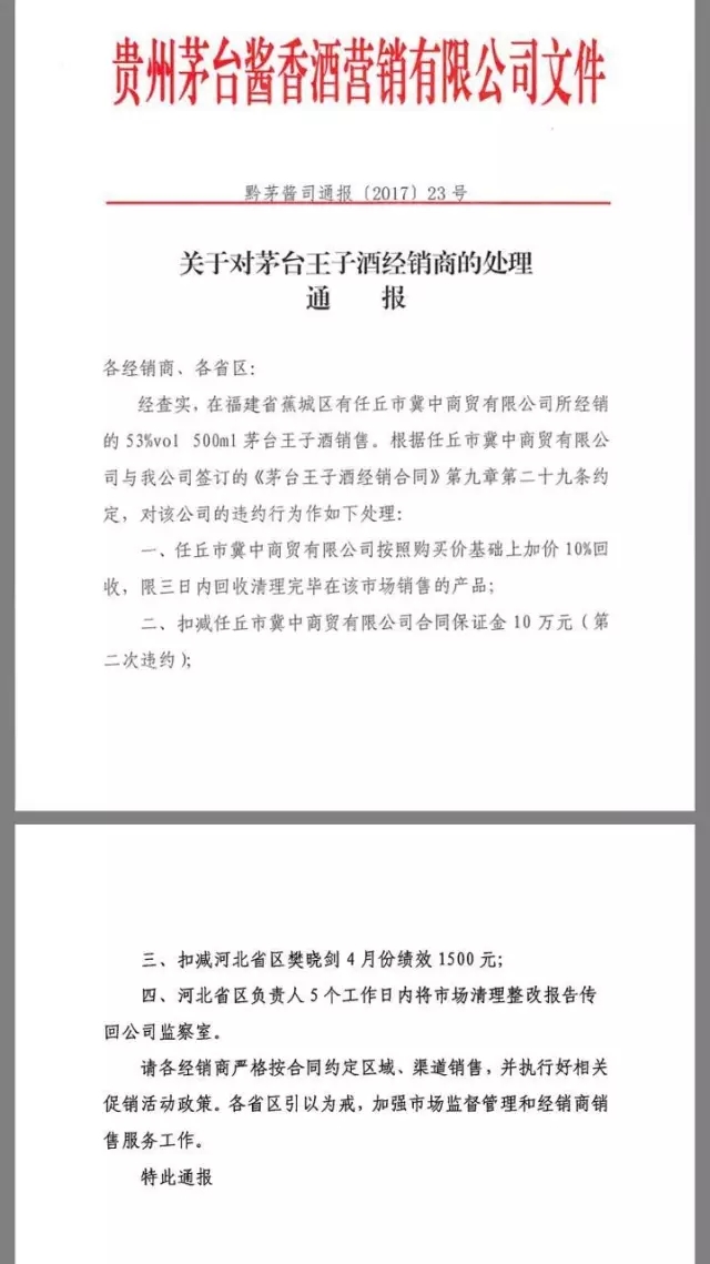
上述通报主要内容如下:
1、在福建省蕉城区发现有任丘市冀中商贸有限公司所经销的53度500毫升茅台王子酒销售。根据任丘市冀中商贸与茅台酱香酒公司签订的《茅台王子酒经销合同》第九章相关内容,对该公司的违约行为作出如下处理:
(1)要求任丘市冀中商贸按照购买价基础上加价10%回收,限三日内回收清理完毕在该市场销售的产品。
(2)扣减任丘市冀中商贸合同保证金10万元(第二次违约)。
另外还包括扣减茅台酱香酒公司河北省区相关负责人绩效工资,并要求其5个工作日内将市场清理整改报告传回公司监察室。
2、茅台酱香酒公司督察部人员在走访河南郑州中原第一城、百荣批发市场时,发现有大批异地53度500毫升茅台王子酒,经物流码查实分别为上海茅五剑贸易有限公司、上海巨信企业发展有限公司、上海线加下电子商务有限公司、安徽省友谊贸易有限公司经销产品。对上述经销商违约行为作出如下处理:
(1)茅台酱香酒公司要求上述四家公司经销产品按照购买价基础上加价10%收回,上海及安徽省区协助经销商三日内回收清理完毕在该市场销售的产品。
(2)扣除上海茅五剑贸易有限公司、上海巨信企业发展有限公司、上海线加下电子商务有限公司全部合同履约保证金,并暂停经销合同及一切往来业务(第三次违约);扣减安徽省友谊贸易有限公司合同履约保证金5万元;
同时对于茅台酱香酒营销公司上海省区相关负责人给予不同程度的绩效工资扣罚。
通报最后茅台酱香酒公司声明,要求各经销商严格按合同约定区域、渠道销售,并执行好相关促销活动政策,各省区引以为戒,加强市场监督管理和经销商销售服务工作。
酒说点评:
1、近期茅台对相关违约经销进行了严肃处理,足见茅台高层对茅台企业健康持续发展的“言必行行必果”的铁腕力度和强大执行力。而此次茅台酱香酒公司对茅台王子酒经销商的严肃通报并处理,同样彰显出茅台对系列酒规范运营的严格要求。这种“反面教材”或许更能对一部分不够诚信的经销商起到威慑作用。同时对自己区域经理的严肃处罚,也显示出茅台酱香酒公司在管理上的强硬姿态。而这种严格要求的背后则是茅台对酱香系列酒所给予的厚望和期待。从2014年专门成立茅台酱香系列酒公司,到70后茅台高管李明灿出任茅台酱香系列酒公司董事长兼总经理,都显示出茅台对于系列酒一定要做大做强的信念和决心。
2、4月初,李明灿参加了在新星集团举行的茅台酱香系列酒营销顾问团第一次会议,山东、贵州、北京、河南的酒业大商等20多位顾问团成员共同参加。在会上李明灿表示,茅台酱香系列酒2017年的投入方式将发生变化,鼓励经销商去做市场基础工作,不做市场的经销商只能拿到最基本的奖励,甚至基本的奖励都拿不到。李明灿特别强调,茅台酱香系列酒目前有几百家经销商,加强经销商管理是重中之重。“茅台酱香系列酒要对市场低价行为要严厉查处,未来将与一些政策挂钩,恶意窜货将取消合同,解除合作关系。”从李明灿的讲话中不难看出,这次处罚相关经销商,甚至包括茅台自己的大区经理,都是属于“有言在先、丑话说到前面”。
3、53度飞天茅台成为茅台的超级大单品,然而让茅台遗憾的是一直缺少侧翼力量,酱香系列酒无论销售的量,还是在整个公司销售收入中的占比和支撑能力都不够。而成立茅台酱香酒公司之后,通过一系列的改革举措,茅台酱香系列酒取得了快速发展。数字显示,2015 年,茅台酱香系列酒实现销售量7826 吨,同比增长 46%,实现销售收入 13.5 亿元,同比增长33%。2016年茅台酱香系列酒完成销售量1.37万吨,同比增长86%,实现销售收入23.1亿元,同比增长88%。2017年茅台酱香系列酒的目标是“销量2.6万吨,销售收入43亿以上”,李明灿甚至还提出要力争实现销售30000吨,销售收入50亿元。另悉,茅台酱香系列酒今年一季度销售超过10亿元,合同量也已经签满。
可以看出,酱香系列酒正逐渐成为“千亿茅台”的重要板块,茅台增长的新兴力量,也是茅台多年的愿望。因此茅台对于酱香酒公司也给予了很大的支持力度,“允许酱香酒公司3年政策性亏损”,销售总额30%的预算提取费用,加大市场投入与费用。因此,当前茅台酱香系列酒迎来了最好的发展机遇。而在这种良好的背景下,茅台酱香系列酒公司显然绝不可能允许市场中的乱象产生,而且在业绩连续大增的情况下,茅台对违规经销商的处理更有底气,尤其是茅台王子酒作为酱香系列酒中的核心,更应该维护好市场秩序。