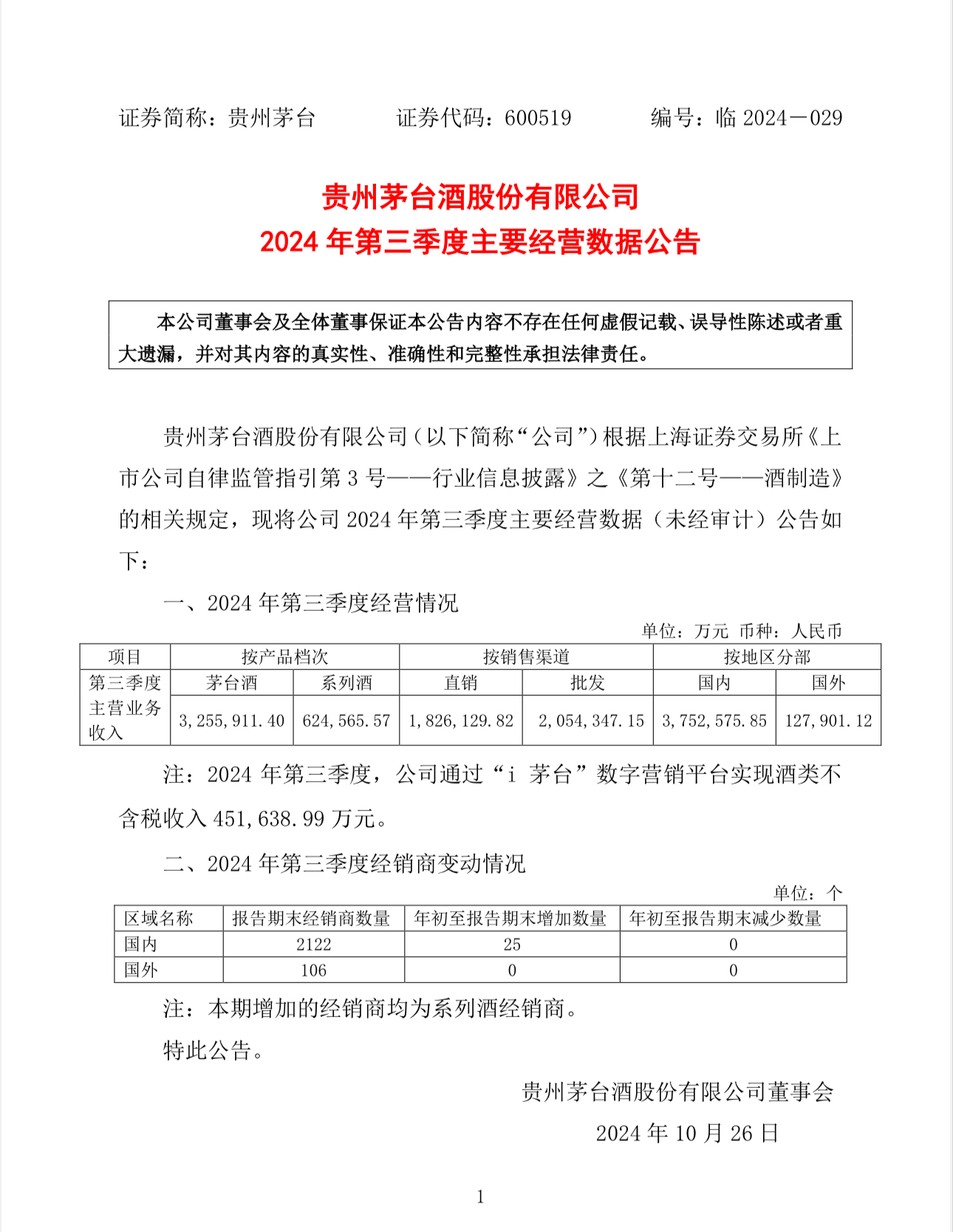
10月25日晚间,贵州茅台发布三季度报告,前三季度实现营业总收入1231.23亿元,同比增长16.91%;归母净利润608.28亿元,同比增长15.04%;茅台酒营收1011.26亿元,同比增长15.88%;系列酒营收193.93亿元,同比增长24.36%,在酒类收入占比达到了16.09%;海外营收34.83亿元,同比增长16.71%。

贵州茅台前三季度,营收净利双增长
10月25日晚间,贵州茅台发布三季度报告,前三季度实现营业总收入1231.23亿元,同比增长16.91%;归母净利润608.28亿元,同比增长15.04%;茅台酒营收1011.26亿元,同比增长15.88%;系列酒营收193.93亿元,同比增长24.36%,在酒类收入占比达到了16.09%;海外营收34.83亿元,同比增长16.71%。
