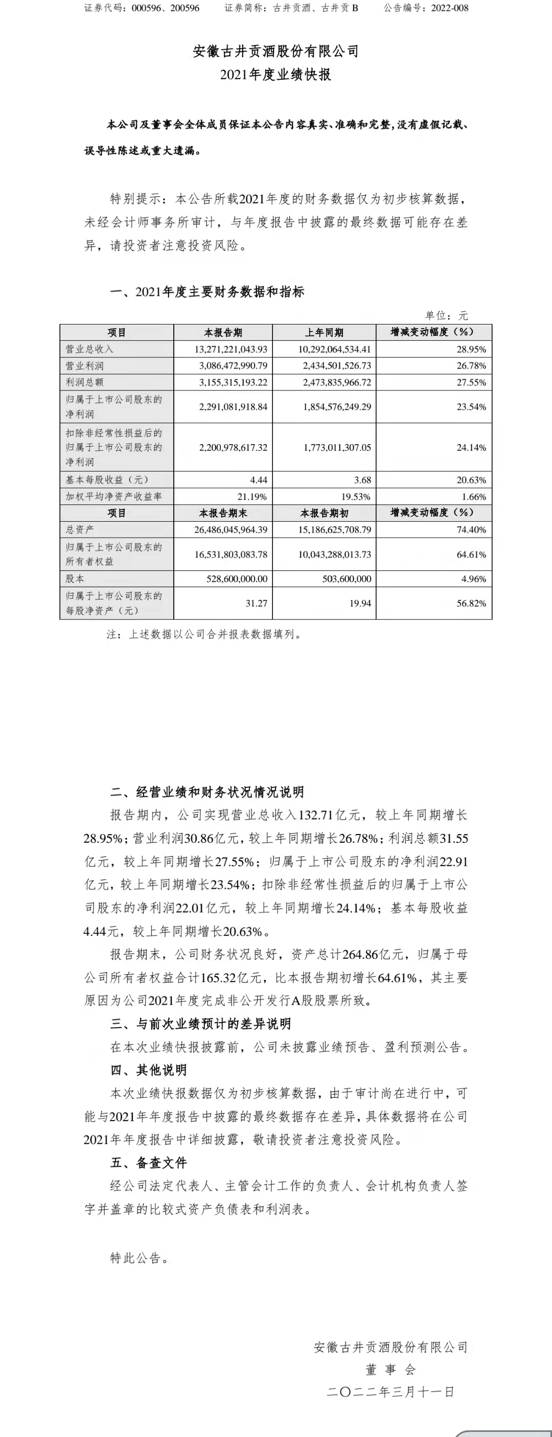
3月10日,酒说记者获悉,古井贡酒发布2021年度业绩快报称,2021年实现营业收入约132.71亿元,同比增加28.95%;归属于上市公司股东的净利润盈利约22.91亿元,同比增加23.54%;基本每股收益盈利4.44元,同比增加20.63%。
报告期末,古井贡酒的公司财务状况良好,资产总计264.86亿元,归属于母公司所有者权益合计165.32亿元,比本报告期初增长64.61%,其主要原因为公司2021年度完成非公开发行A股股票所致。

3月10日,酒说记者获悉,古井贡酒发布2021年度业绩快报称,2021年预计实现营业收入约132.71亿元,同比增加28.95%;预计归属于上市公司股东的净利润盈利约22.91亿元,同比增加23.54%;基本每股收益盈利4.44元,同比增加20.63%。
3月10日,酒说记者获悉,古井贡酒发布2021年度业绩快报称,2021年实现营业收入约132.71亿元,同比增加28.95%;归属于上市公司股东的净利润盈利约22.91亿元,同比增加23.54%;基本每股收益盈利4.44元,同比增加20.63%。
报告期末,古井贡酒的公司财务状况良好,资产总计264.86亿元,归属于母公司所有者权益合计165.32亿元,比本报告期初增长64.61%,其主要原因为公司2021年度完成非公开发行A股股票所致。
