登录

酒说

关闭
导航
  • 首页
  • 品牌观察
  • 商机发布
  • 营销指南
  • 酒业杂谈
  • 酒业精选
  • 查看更多热门标签

倒计时4天,首届IFAAC 世界名酒年度大赛即将开赛

倒计时4天,首届IFAAC 世界名酒年度大赛即将开赛

品牌观察 • 2年前 (2023-12-13)
美酒,是人类文明发展的见证;名酒,是全球生活愉悦的催化。
阅读 44,986 次
一季度,习酒开瓶、动销两旺,实现“开门稳”“开门顺”

一季度,习酒开瓶、动销两旺,实现“开门稳”“开门顺”

品牌观察 • 1年前 (2025-04-09)
贵州习酒在贵阳召开2025年第一季度营销工作会
阅读 44,667 次
扎根海南、 蓄势扬帆:海南椰岛再出发!

扎根海南、 蓄势扬帆:海南椰岛再出发!

品牌观察 • 2年前 (2023-12-18)
打出战略组合拳!海南椰岛“7023”庆典圆满成功
阅读 44,337 次
元旦有礼 i有新意丨 i茅台2024年元旦活动即将开启!

元旦有礼 i有新意丨 i茅台2024年元旦活动即将开启!

品牌观察 • 2年前 (2023-12-28)
礼赠新年,i茅台上新啦!
阅读 44,048 次
遵义市曹大明技能大师工作室揭牌,助力仁怀产区人才培训高质量发展

遵义市曹大明技能大师工作室揭牌,助力仁怀产区人才培训高质量发展

品牌观察 • 2年前 (2024-01-03)
汇聚政府、企业、专家,看遵义市曹大明技能大师工作室如何助力仁怀产区人才发展
阅读 44,006 次
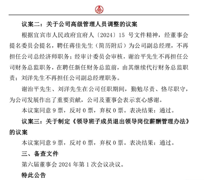
酒说快讯|蒋佳任五粮液公司副总经理

酒说快讯|蒋佳任五粮液公司副总经理

品牌观察 • 2年前 (2024-02-02)
五粮液人事变动
阅读 43,781 次
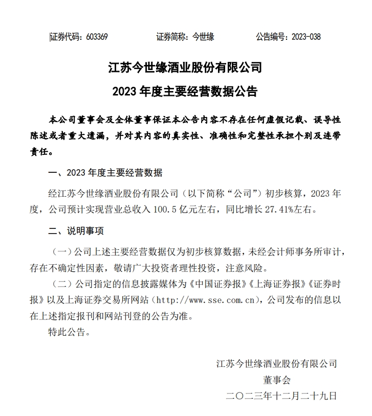
今世缘官宣圆梦百亿!

今世缘官宣圆梦百亿!

品牌观察 • 2年前 (2023-12-28)
今世缘2023年预计实现营业总收入100.5亿元左右,同比增长27.41%左右。
阅读 43,697 次
盛大启航:慢醺酱酒旗舰店·慢醺徽州里引领餐酒融合新潮流

盛大启航:慢醺酱酒旗舰店·慢醺徽州里引领餐酒融合新潮流

品牌观察 • 2年前 (2023-12-16)
12月16日上午,贵州慢醺酒业郑州旗舰店盛大开业。
阅读 43,052 次
何为韧性?2024年会好吗?杨光提出增长新主张

何为韧性?2024年会好吗?杨光提出增长新主张

品牌观察 • 2年前 (2024-01-13)
中国白酒韧性增长的六大战略创新密码
阅读 42,556 次
海南椰岛:构建更符合当下消费者的产品表达体系

海南椰岛:构建更符合当下消费者的产品表达体系

品牌观察 • 2年前 (2023-12-15)
初心70年,椰岛再出发
阅读 42,523 次
上页1...141516第17页181920...451下页
酒说
备受酒商关注的酒业新媒体
加入我们 | 广告及服务 | 常见问题 | 用户反馈
投稿\合作\求职\应聘 邮箱:594839858@qq.com
酒说 © Copyright 2026 - www.jiushuo99.com 冀公网安备13010202001616号
冀icp备15014280号-8
微信公众号
扫码关注微信公众号